YÖNETİM
Müdür
Müdür Yardımcıları
Yüksekokul Sekreteri
Yönetim Kurulu
Yüksekokul Kurulu
Birim Komisyonları
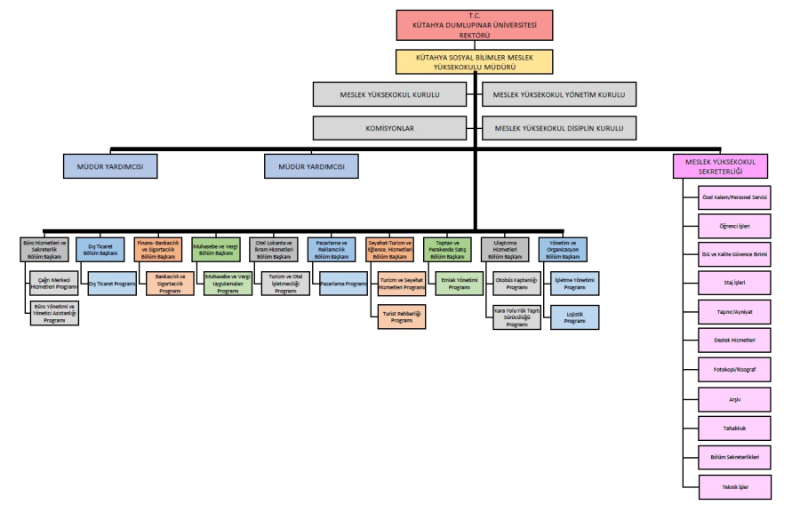
Organizasyon Şeması
Görev Tanımları
İç Kontrol
MYO Değişim Koordinatörlüğü
Uluslararası İlişkiler Birim Koordinatörlüğü
Akademik Teşvik Komisyonu
Ders Açma-Müfredat Hazırlama ve Müfredat Değişiklikleri İnceleme ve Değerlendirme Komisyonu
Ders İntibak / Muhafiyet Komisyonu
Yatay Geçiş Başvuru Değerlendirme Komisyonu
BİDR - BADR Komisyonu
Staj Komisyonu
Burs Komisyonu
Birim Atık Komisyonu
Engelsiz Birim Komisyonu
İdari Personel
Destek Personel
.jpg)