Toggle navigation
Memnuniyet Bildirim Formu
Hızlı Erişimler
Kütahya Dumlupınar Üniversitesi
Merkez Kütüphane
Öğrenci Bilgi Sistemi
Öğrenci İşleri Daire Başkanlığı
Akademik Portal
Mezun Portal
Uzaktan Eğitim Öğrenme Yönetim Sistemi
Telefon Rehberi
T.C. Kütahya Dumlupınar Üniversitesi
T.C. KÜTAHYA DUMLUPINAR ÜNİVERSİTESİ
Kütahya Sosyal Bilimler Meslek Yüksekokulu
Toggle navigation
OKULUMUZ
Hakkımızda
Okulumuzun Logosu
Tarihçemiz
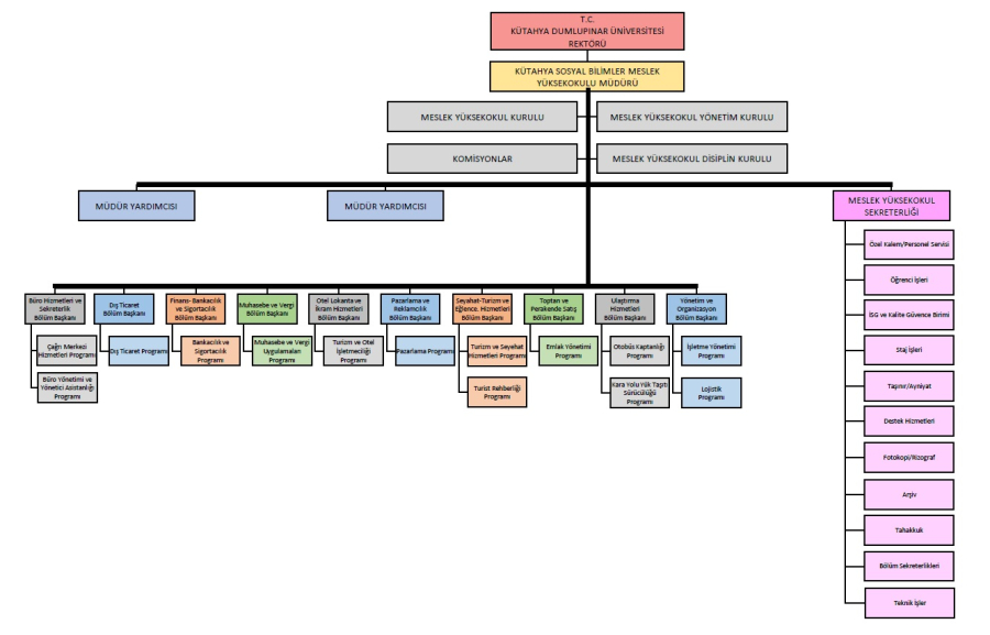
Organizasyon Şeması
Misyon-Vizyon
İlke ve Değerlerimiz
Tanıtım Videomuz
Öğrenci Sayımız
Basın Haberleri
YÖNETİM
Müdür
Müdür Yardımcıları
Yüksekokul Sekreteri
Yönetim Kurulu
Yüksekokul Kurulu
Birim Komisyonları
MYO Değişim Koordinatörlüğü
Uluslararası İlişkiler Birim Koordinatörlüğü
Akademik Teşvik Komisyonu
Ders Açma-Müfredat Hazırlama ve Müfredat Değişiklikleri İnceleme ve Değerlendirme Komisyonu
Ders İntibak / Muhafiyet Komisyonu
Yatay Geçiş Başvuru Değerlendirme Komisyonu
BİDR - BADR Komisyonu
Staj Komisyonu
Burs Komisyonu
Birim Atık Komisyonu
Engelsiz Birim Komisyonu
İdari Personel
İdari Portal
Destek Personel
Organizasyon Şeması
Görev Tanımları
İç Kontrol
AKADEMİK
Akademik Personel
Akademik Portal
Akademik Bilgi Sistemi
Akademik Takvim
Dilekçe Örnekleri
Formlar
Mevzuat
Akademik Yayınlarımız
BÖLÜMLER
Büro Hizmetleri ve Sekreterlik
Büro Yönetimi ve Yönetici Asistanlığı
Çağrı Merkezi Hizmetleri
Dış Ticaret
Dış Ticaret
Finans Bankacılık ve Sigortacılık
Bankacılık ve Sigortacılık
Muhasebe ve Vergi Uygulamaları
Muhasebe ve Vergi Uygulamaları
Pazarlama ve Reklamcılık
Pazarlama
Seyahat Turizm ve Eğlence Hizmetleri
Turist Rehberliği
Turizm ve Seyahat Hizmetleri
Toptan ve Perakende Satış
Emlak Yönetimi
Ulaştırma Hizmetleri
Otobüs Kaptanlığı
Kara Yolu Yük Taşıtı Sürücülüğü
Yönetim ve Organizasyon
İşletme Yönetimi
Lojistik
Bölüm Dosyaları
Kurul Dilekçe Örnekleri
Sınav Zarfı Teslim Tutanağı
Staj Defteri Teslim Tutanağı
ARAŞTIRMA
Akademik Çalışmalar
2025 Akademik Çalışmalar
YÖK
TÜBİTAK
Kütüphane
BAP
TO-KAT
DergiPark
Scholar
Web of Science
ScienceDirect
TRDizin
Bookcites
YÖK AKADEMİK
YÖKSİS
ETKİNLİKLER
2022 Yılı Etkinliklerimiz
2023 Yılı Etkinliklerimiz
2024 Yılı Etkinliklerimiz
2025 Yılı Etkinliklerimiz
2026 Yılı Etkinliklerimiz
ÖĞRENCİ
Aday Öğrenci
Öğrenci El Kitabı
Faydalı Sayfalar
Öğrenci Bilgi Sistemi (OBS)
Öğrenme Yönetim Sistemi (ÖYS/ALMS)
Öğrenci Belge Sorgulama E-Devlet
Öğrenci Toplulukları
Engelsiz Öğrenci Birimi
Bağımlılıkla Mücadele
2025-2026 Danışmanlıklar
Ders / Sınav Programları
2024-2025 Dönemi Ders ve Sınav Programı
2025-2026 Dönemi Ders ve Sınav Programı
Akademik Takvim
Ders İçerikleri
Öğrenci Mevzuatı
Dilekçeler
Mezun
Mezun İşlemleri
Kariyer ve Mezun Merkezi
Kayıp Diploma
Sınav Kuralları Kılavuzu
Değişim Programları
Mevlana Koordinatörleri
Farabi Koordinatörleri
Erasmus Koordinatörleri
STAJ+İME
Staj Yönergesi
Staj Bilgilendirme
Staj Başvurusu Görüntülü Anlatım
İş Akış Şeması
Staj Takvimi
Formlar
Staj Defteri
Staj Kontrol İşlemleri
İşletmede Mesleki Eğitim (İME)
Birim Staj Komisyonu
KALİTE
DPÜ Kalite Koordinatörlüğü
Birim Kalite Komisyonu
Görev Tanımı
Birim Kalite Danışma Kurulu
Görev Tanımı
PUKÖ Eylem Planları
Kalite Komisyonu
Liderlik Yönetişim ve Kalite AÇG
Eğitim ve Öğretim Kalite AÇG
Araştırma ve Geliştirme Kalite AÇG
Toplumsal Katkı Kalite AÇG
Birim Kalite Politika Belgeleri
Kalite Organizasyon Şeması
Anketler
İş Akış Şemaları
Raporlar
Birim İç Değerlendirme Raporları (BİDR)
Birim Faaliyet Raporları
Memnuniyet Yönetim Sistemi (MYS)
İLETİŞİM
İletişim Bilgileri
Telefon Rehberi
Görüş, Öneri ve Şikayet Formu
Site Sorumlusu
SSS
Kayıt Dondurma
Staj İşlemleri
Mezun ve Diploma İşlemleri
Mazeret İşlemleri
Diploma İşlemleri
Ders Kaydı ve Kayıt Yenileme İşlemleri
Danışman ve Onay İşlemleri
OKULUMUZ
Hakkımızda
Okulumuzun Logosu
Tarihçemiz
Organizasyon Şeması
Misyon-Vizyon
İlke ve Değerlerimiz
Tanıtım Videomuz
Öğrenci Sayımız
Basın Haberleri
Organizasyon Şeması
Ana Sayfa
OKULUMUZ
Organizasyon Şeması
Son Güncelleme Tarihi: 16 Ekim 2025, Perşembe
531